Ò»¡¢·Û³¾ÔëÒôŨ¶ÈÔÚÏß¼ì²â±¨¾¯ÒDzúÆ·¼ò½é
BYF-DT160ÐÍ·Û³¾ÔëÒôŨ¶ÈÔÚÏß¼ì²â±¨¾¯ÒÇÊÇÓÉÉîÛÚÊÐPAÊÓѶ»·¾³¿Æ¼¼ÓÐÏÞ¹«Ë¾Õë¶ÔÈÕǰÉú²ú³µ¼ä¸÷ÖÖ·Û³¾ºÍÔëÒôÎÛȾ»·¾³Å¨¶È¼ì²âÑз¢Éú²úµÄÒ»¿îÉ豸£¬Ö÷ÒªÓÃÓÚÔÚÏß²âÁ¿³µ¼ä×÷Òµ³¡ºÏ·Û³¾ºÍÔëÒôŨ¶Èº¬Á¿£¬²¢³¬±êÔ¤¾¯¡£·ÀÖ¹ÓÉÓÚ·Û³¾Å¨¶È¹ý¸ßÓк¦×÷ÒµÉíÌåÈËÔ±½¡¿µ»òÓÉÓÚŨ¶È¹ý¸ßµ¼Ö±¬Õ¨Ê¹ʣ¬Î£º¦ÉúÃü°²È«¡£¹ã·ºÓ¦ÓÃÓÚÃæ·Û³§¡¢Ë®Äà³§¡¢ËÇÁϳ§¡¢Å׹⳧¡¢¼Ò¾ß³§¡¢Ä¾²Ä³§¡¢ËÜÁϳ§µÈÈÝÒײúÉú·Û³¾µÄ×÷ÒµÁìÓò¡£
¶þ¡¢ÖªÊ¶ÆÕ¼°
1£©·Û³¾ÎªÊ²Ã´»á·¢Éú±¬Õ¨ÄØ£¿
ÎÞÊý΢СµÄ·Û³¾µÄ±íÃæ»ý¼ÓÔÚÒ»ÆðÊǷdz£´óµÄ¡£Ò»¿é¶«Î÷±ä³ÉÎÞÊý·Û³¾ºó£¬±íÃæ»ý´ó´óÔö¼ÓÁË£¬±íÃæ·Ö×ÓÓë¿ÕÆø½Ó´¥µÄ»ú»áÔö¶àÁË£¬Ê¹µÃ±íÃæ·Ö×ӵĻ¯Ñ§ÐÔÖÊÌØ±ð»îÆÃ¡£ËüÃÇÖ»Òª²»¶àµÄÈÈÁ¿£¬ºÜÉÙµÄ¿ÕÆø£¬¾Í¿ÉÒÔ³ä·ÖȼÉÕ¡£ÎÞÊý·Û³¾¼¤ÁÒȼÉÕ£¬Ê¹ÖÜΧµÄ¿ÕÆø¾çÁÒÅòÕÍ£¬¾ÍÏñÕ¨Ò©Ò»Ñù£¬ÒýÆð±¬Õ¨¡£
2£©·Û³¾±¬Õ¨µÄÌõ¼þÓÐÄÄЩ£¿
·Û³¾±¬Õ¨µÄÌõ¼þÓÐÈý£ºÒ»ÊÇÉÕÁÏ£¬¸ÉÔïµÄ΢ϸ·Û³¾¡¢¸¡Óη۳¾µÄŨ¶ÈÿÁ¢·½Ã״ﵽú·Û30-40¿Ë¡¢ÂÁ·Û40¿Ë¡¢Ìú·Û100¿Ë¡¢Ä¾·Û12.6-25¿Ë¡¢Ð¡Âó·Û9.7¿Ë£»¶þÊÇÑõÆø£¬¿ÕÆøÖеÄÑõÆøº¬Á¿´ïµ½21%£»ÈýÊÇÈÈÄÜ£¬40ºÁ½¹¶ûµÄ»ðÔ´¡£
3£©³£¼ûµÄ¿ÉȼÐÔ·Û³¾ÓÐÄÄЩ£¿
×î³£¼ûµÄ¿Éȼ·Û³¾ÓÐú·Û³¾¡¢ÓñÃ×·Û³¾¡¢ÍÁ¶¹·Û³¾¡¢ÂÁ·Û³¾¡¢Ð¿·Û³¾¡¢Ã¾·Û³¾¡¢Áò»Ç·Û³¾µÈ¡£±ÈÈçµç×Ó²úÆ·Èç¹ûÆÕ±éʹÓÃÂÁ²Ä£¬ÔÚÉú²ú¹ý³ÌÖвúÉúµÄ·Û³¾£¬¾ÍÊôÓÚµäÐ͵ĿÉȼ·Û³¾
4£©·Û³¾±¬Õ¨±¯¾çÄܱÜÃâÂð£¿
ÔÚÖйúµÄ´ó²¿·ÖÆóÒµ£¬¹¤È˶ÔÓÚ·Û³¾±¬Õ¨µÄΣº¦£¬´ó¶àËùÖªÉõÉÙ¡£
Èý¡¢ÔëÒôÖ¸±ê
¹¤Òµ³µ¼ä³¡ºÏÔëÉùÊÇÖ¸»úеÉ豸ÔËתʱ²úÉúµÄÔëÉù¡£°´ÆäÔëÉùÔ´ÌØÐÔ¿É·ÖΪ£ºÆøÁ÷ÔëÉù¡¢»úеÔëÉùºÍµç´ÅÔëÉù¡£ÎÀÉú²¿ºÍ¹ú¼ÒÀͶ¯×ܾÖÓÚ1979Äê°ä·¢µÄ¡¶ÒµÆóÒµÔëÉùÎÀÉú±ê×¼¡·(ÊÔÐÐ)¹æ¶¨£ºÉú²ú³µ¼äºÍ×÷ÒµµØµãµÄÁ¬Ðø¹¤×÷8hÔëÉù²»µÃ³¬¹ý90dB£®Éù¼¶Ã¿Ìá¸ß3dB£¬×÷ҵʱ¼ä¼õÒ»°ë£¬µ«×î¸ß²»µÃ³¬¹ý115dB¡£¸Ã±ê×¼ÒÔ±£»¤²Ù×÷¹¤È˵ÄÌýÁ¦ÎªÖ÷¡£
ËÄ¡¢·Û³¾ÔëÒôŨ¶ÈÔÚÏß¼ì²â±¨¾¯ÒDzúÆ·ÌØµã
1¡¢Í¨ÐÅÎȶ¨¿É¿¿£¬¿í·¶Î§µçÔ´¹©µçDC12-24V£»
2¡¢ÍêÉÆµÄ·À½Ó·´£¬¹ýѹ£¬¹ýÁ÷£¬Ï߼䱣»¤ÄÜÁ¦£»
3¡¢¾«Ðĵç·ÈíÓ²¼þÉè¼Æ£¬¹ÊÕÏÂʵͣ¬Îȶ¨Ê±¼ä¶Ì£»
4¡¢Ô×°½ø¿Ú¼¤¹â¹âѧÔÀí´«¸ÐÆ÷¼°×¨Òµ¼¶µÄÐźŴ¦ÀíоƬ£¬±£Ö¤´«¸ÐÆ÷Êý¾Ý¾«¶È£»
5¡¢½á¹¹¿¼ÂÇ¿ÕÆø¶¯Á¦ÔÀí£¬ÊµÏÖ×Ô¶¯ÊµÊ±²ÉÑù£¬¿ÉÒÔ³¤ÆÚʹÓã»
6¡¢´ø±¨¾¯Æ÷£¬³¬±êÔ¤¾¯¡£
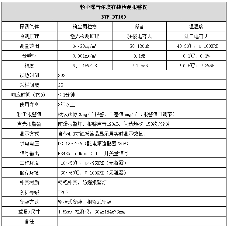
Îå¡¢·Û³¾ÔëÒôŨ¶ÈÔÚÏß¼ì²â±¨¾¯ÒǼ¼Êõ²ÎÊý
Áù¡¢·Û³¾ÔëÒôŨ¶ÈÔÚÏß¼ì²â±¨¾¯Òdzߴ簲װ
1.ÏȽ«¼ì²âÒǹ̶¨ÔÚǽÉÏ£¬Ôٰѱ¨¾¯Æ÷¹Ì¶¨ÔÚij¸öλÖÃ
2.½«Á½É豸֮ǰÏßÁ¬½ÓºÃ£»Í¨ÉϵçÔ´
3.½ûÖ¹½«±äËÍÆ÷½ÓÓÚµçѹ¸ßÓÚ24VDCµÄµØ·½¡£ÒÔÃâµçѹ¹ý¸ßÉÕ»µ´«¸ÐÆ÷¡£
4.½«±äËÍÆ÷°²×°ÔÚÐèÒª¼ì²âµÄλÖã¬Ó¦Ô¶Àë·¢ÈÈÌå»òÕôÆûÔ´Í·£¬·ÀÖ¹Ñô¹âÖ±Éä¡£
Æß¡¢·Û³¾ÔëÒôŨ¶ÈÔÚÏß¼ì²â±¨¾¯ÒǽÓÏß˵Ã÷

